欢迎来到广东和发能源科技集团有限公司!

联系热线:020-38797541 语言选择:中文 | ENGLISH

广东和发能源科技集团有限公司

News Center

新闻资讯

通知公告
公司新闻
媒体报道
视频专区
行业资讯
您的位置:新闻资讯 > 行业资讯

住建部:20家企业资质申报弄虚作假 1年内不受理其行政许可

2019-01-30 16:37:42 来源: 住建部

近日,住建部连发两份通知,共20家企业涉及资质申报弄虚作假被通报:



根据相关规定,这20家建设工程企业除了被通报批评,不批准其资质申请,并将其不良行为在全国建筑市场监管公共服务平台予以公布以外,还受到的处罚有:自本通报印发之日起1年内不受理上述企业申请该项行政许可


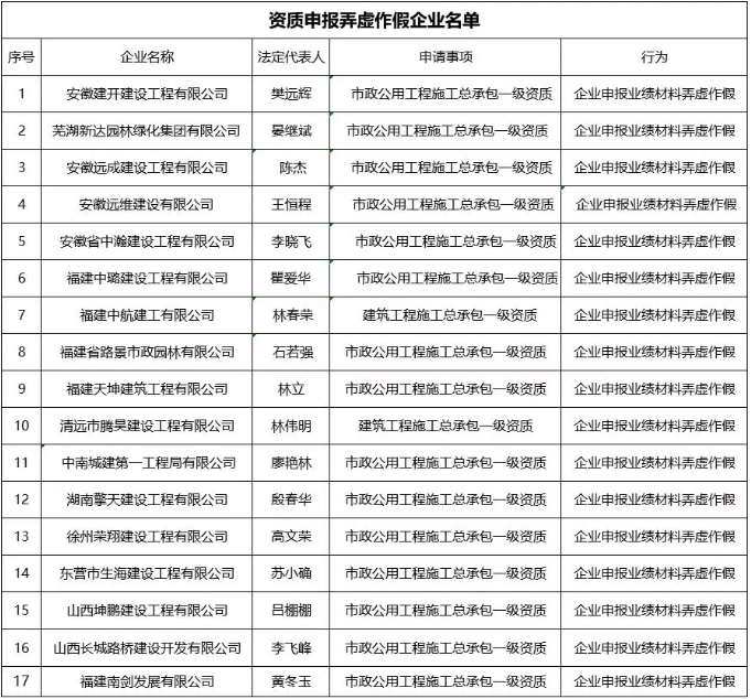
20家资质申报弄虚作假企业名单如下:


(来:住建部官网

住建部:20家企业资质申报弄虚作假 1年内不受理其行政许可

2019-01-30 16:37:42 来源: 住建部

近日,住建部连发两份通知,共20家企业涉及资质申报弄虚作假被通报:



根据相关规定,这20家建设工程企业除了被通报批评,不批准其资质申请,并将其不良行为在全国建筑市场监管公共服务平台予以公布以外,还受到的处罚有:自本通报印发之日起1年内不受理上述企业申请该项行政许可


20家资质申报弄虚作假企业名单如下:


(来:住建部官网

关于和发
关于我们 企业文化 资质信息 荣誉信息
精品案例
电力线路应急抢修系统(ERS) 施工建设
核心技术
电力线路应急抢修系统(ERS) TS新碳纤维导线
新闻资讯
通知公告 公司新闻 媒体报道 行业资讯
联系我们

联系电话:020-38797541

在线QQ:

在线邮箱:hfpowerzmx@126.com

邮政编号:511400

联系地址:广州市天河区天河直街148号体育西苑302房

91丝袜美腿